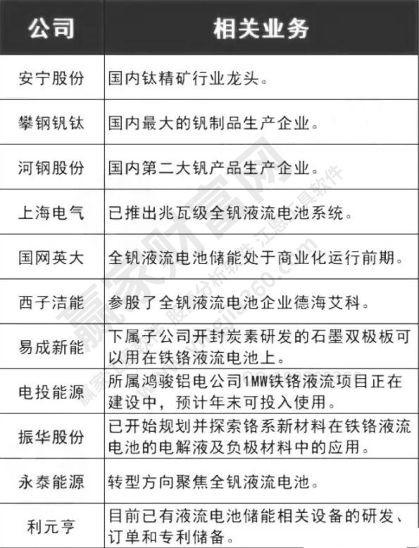
釩概念股主要分布在具體股票代碼如下:
1.鋼鐵:攀鋼釩鈦(000629)和河鋼股份(000709)
2.保險和其他: 國網英大(600517)
3.化學原料:中核鈦白(002145)、金浦鈦業(00545)和振華股份(603067)
4.電力設備: 西子潔能(02534),易成新能(300080),上海電氣(601727)
5.小金屬:安寧股份(002978)
6.工業金屬:西部礦業(601168),海亮股份(002203)
7.電力:明星電力(600101)和新天綠能(600956)
8.化學:泰和科技(300801)。

釩電池概念涉及的行業不多,股票也不多。可以關注板塊這個新概念,漲停的龍頭股主要是鋼鐵和化工原料行業。畢竟釩電池需要用釩。政策面明確三元鋰電池不得用于中大型儲能,釩電池需求增長或加速。釩電池因其自身的安全、環保、超長循環次數等特點,將成為新政策背景下電化學儲能的重要組成部分。
與鋰資源不同,中國是釩資源大國,儲量居世界首位,2020年中國釩礦產量占全球釩礦總產量的61.63%。國家能源安全是有保障的,定價權在自己手中。
釩電池可以儲存能量或帶動釩的需求快速上升。在“雙碳”背景下,與清潔能源相匹配的儲能產業將在迎來快速發展。在新的政策背景下,釩電池以其自身安全、環保、超長循環次數等特性將成為電化學儲能的重要組成部分。1GW釩電池使用約10000噸五氧化二釩。隨著釩電池需求的上升,釩資源的供應可能會逐漸趨緊。
這意味著未來五年2025年要累計實現新型儲能30GW裝機量,釩電池滲透率達到20%,而當前無論是全球范圍內,還是在我國,釩電池的滲透率剛剛達到1%。,釩電池將依賴于迎來第一次爆發期的滲透率增加。
目前釩電池概念剛出來,后續有炒作。能走多遠取決于資金的介入程度。以上是釩電池概念股的信息。及時了解熱點概念題材的股票代碼信息,及時發現盈利機會。比如國產芯片龍頭概念股。
上一篇:新發行的股票能買入嗎,新發
下一篇:半導體龍頭股票有哪些,半導
經營性網站備案信息
中國互聯網違法和不良信息舉報中心
本站帶寬由
河南網絡
網絡 110
服務中心:鄭州市金水區農業路經三路
郵編:450002 網址:www.qianglikj.com
銷售熱線:0371-65350319
技術支持:13333833889